新西兰小学的入学年龄普遍为 5 周岁,对于 5 周岁以下的孩童,家长可自由选择多种多样的托儿服务和优质学前教育。在幼儿阶段,新西兰不用考试和作业来评估孩子的学习能力,而是使用照片、故事、手工作品等活灵活现的方式向家长展现孩子的每一次进步;当孩子离开学校时,家长可以获得这份宝贵的记录。入学时间也颇为灵活,家长可根据自己的需求选择每周送孩子上多少天幼儿园,每次托半天、托全天还是托某个特定时间段。注册幼儿教师普遍持有本科学历,雅思7 分以上。
1. 机构种类
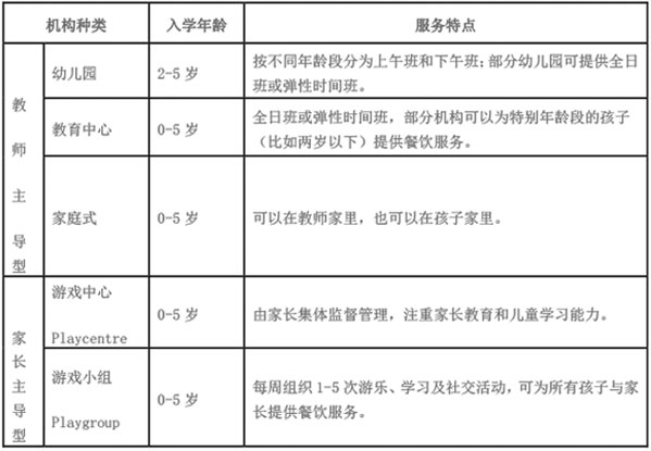
新西兰幼儿教育主要分为两大类,一类是教师主导型,一类是家长主导型。大多数华人新移民,
尤其是身为上班族的年轻父母们一般为孩子选择教师主导型服务机构。
2. 学习内容
在任何一所正规幼儿教育机构中,孩子能够学习到:
? 建立和睦互助的人际关系
? 赢得信任与信任他人
? 轮换制的实行
? 商议与交涉
? 团队合作
? 探索精神
3. 学费与补贴
政府向 3-5 岁幼儿提供每天不超过 6 小时、每周不超过 20 小时免费的入园补贴(20 hours ECE),任何在新西兰境内持有合法签证的幼儿,不管其是否具有居民身份,均可享受。 需要注意的是,并非所有幼儿
教育机构都能接受这项补贴,请提前向校方确认。
每家幼儿教育机构的学费各不相同,有的按 3 小时或 6 小时收费,有的按半天收费,有的按全天收费。总得来说,3 岁以上幼儿学费全价约 250-300 多纽币/周,可以享受 20 小时政府补贴,补贴后约 100 多/周;而 3 岁以下的幼儿学费则昂贵一些,尤其是 1 岁左右的幼儿最高可以达到300-400 纽币/周,不能享受补贴。在西方国家,儿童送到幼儿园的时间长,不一定代表家长对教育重视,反而有可能被认为不负责任。
4. 幼儿餐饮
一些幼儿教育机构不提供午餐,需要自己带饭,请入园前向校方确认。
5. 入园程序
1)登陆新西兰教育部网站 http://www.minedu.govt.nz/Parents/AllAges/ECEListing.aspx 搜索指定区域内的所有幼儿教育机构,或直接搜索可提供 20 小时免费补贴的幼儿教育机构。
2)按照搜索结果所显示的电话、地址直接与心仪的幼儿教育机构取得联系,预约上门参观,确认具体收费、20 小时免费补贴、午餐、幼儿活动日程、班级人数、教师资质、语言环境、文化背景、接送时间等信息。一些机构可以不经预约直接允许家长参观,但这样情况下园方不一定能及时准备好您所需要的所有信息。
3)入园手续一般需要带上孩子的年龄证明文件(如护照或出生证明)、免疫接种证明、家长的联系方式、紧急情况下联系不到家长时第二人的联系方式、家庭医生的姓名及联系方式;如孩子有过敏、哮喘等需要教师注意的健康问题,请入园时提供详细信息;部分家长可能会需要提供监护权证明文件。与此同时,向园方确认孩子入园需要携带什么物品,如尿片、食物、水、床上用品等。
4)在园方帮助下申请每周 20 小时免费政府补贴,超过 20 小时的部分属于自费。
5)如果您对该幼儿教育机构不满意,请先与园方管理层讨论;如果问题仍然得不到解决,询问园方的投诉程序(正规注册机构会将投诉程序张贴在公示栏里);您也可以直接联系新西兰教育部(contact the Ministry of Education),倾诉您的顾虑。
如果您认为您的孩子在幼儿教育机构内已经、或很有可能受到精神、身体或性等方面的伤害,请及时告诉青少年与家庭服务部(Department of Child, Youth and Family Services),或直接报警。

6. 英语能力
人类在幼儿阶段是学习语言的黄金时期,家长不必担心孩子英语差,跟不上。一般情况下,一位连字母表都认不全的 3 岁幼儿入园一年后就能与同学积极交谈,两年后发音纯正如母语,英语能力达到小学入学标准。
7. 学前检查
当您的孩子年满四周岁后,会有注册护士为他/她进行 45-60 分钟的学前检查,确保孩子以健康的身体、足够的认知能力升入小学。如果您的孩子已年满四周岁仍然没有收到学前检查的邀请,请向其教师咨询。
8. 天才儿童
天才儿童所涉及的领域十分广泛,如果您认为您的孩子有特殊才华,且正在接受幼儿教育,请向其教师咨询,以获得更多信息或相关机构的联系方式。